综合天天久久I丝袜足交在线I精油按摩avI欧美一级在线看I久久免费视频这里只有精品I国产在线观看黄I国产资源精品I午夜久久久久久久久久久

德國Sewerin品牌河南、遼寧地區獨家代理商德國trotec入圍供貨商
您當前的位置:   hello instruments » 產品中心 » 英國HWM(豪邁)Mainstream IV便攜式超聲波明渠流量計

儀器所屬分類:產品中心 => 流量計 => 環保檢測儀

英國HWM(豪邁)Mainstream IV便攜式超聲波明渠流量計

英國HWM(豪邁)

英國HWM(豪邁)Mainstream IV便攜式超聲波明渠流量計產品介紹:

產品型號:Mainstream IV
產品品牌:英國HWM(豪邁)
產品類別:流量計
產品備注:便攜式超聲波明渠流量計

英國HWM(豪邁)Mainstream IV便攜式超聲波明渠流量計產品概述:

便攜式超聲波面積速度流量計

Mainstream IV 超聲波速度面積流量計,可以對露天水道和不滿的管道提供準確的流量測算,使它成為理想的水監測解決方案。這款設備可以進行多種應用,包括排水監測、廢水處理、工業流量測算、灌溉渠、河流/溪水流量測算和配水。它使用速度面積法,對液流進行連續或定時采樣測量。它適合于所有水類,從清水到未凈化污水,渠深從150mm至3米。它還適用于任何含有氣泡或懸浮固體的液體,無論數量多面微小。
使用正在申請專*的相相關處理技術,對來自探頭的信號進行分析;這種技術只接受含有驗證速度信息的信號。高質量信號可以確定測量的完整性,而水位則通過水下壓力發射器或超聲波傳感器進行測量。通過水位測量,和存儲的管道或渠道截面說明,推導出流動截面積。流速乘以流動截面積,得出流速,進行整合后得出總計排量。
數據在大型字符液晶顯示屏上顯示。設備由充電電池供電,能夠存儲約250,000條測量數據,相當于以2分鐘間隔讀取的六個多月的數據。它還配備選購的建成調制解調器,能夠連接互聯網。產品價格合理,易于安裝。Mainstream IV 是高質量環境監測的理想解決方案,確保精確、可靠和方便的工作。

英國HWM(豪邁)Mainstream IV便攜式超聲波明渠流量計產品特點:

■ 快速安裝 - 無需導流壩或水槽;
■ 雙向流量測算,適用于10mm/s到5m/s的正反流速;
■ 流線化的速度探頭可以消除污垢,并減少水流干擾;
■ 高靈敏度使應用擴展到“清潔”水;
■ 功能強大、易于使用的Winfluid PC軟件水流量計可以方便地投入使用;
■ 精密的超聲波處理可以排除干擾信號;
■ 超聲波信號質量監測保證測量的完整性;
■ 高容量數據記錄儀可以長期記錄水位、速度和流速;
■ 光電隔離開關輸出報警和控制;
■ 選購調制解調器用于撥號上網和互聯網連接。

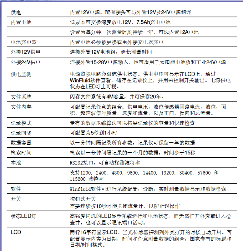
英國HWM(豪邁)Mainstream IV便攜式超聲波明渠流量計產品技術參數:



目前客戶正在瀏覽的儀器

美國Lighthouse SOLAIR 3100激光粒...
美國達高特DAKOTA MMX-6超聲波測厚儀
RIDGID(里奇) SR-20 管線探測儀
雷磁 DGB-421型便攜式水質色度儀
德國德圖 細顆粒物測量系統 testo 3...
美國ATI Q45S濕式硫化氫氣體檢測儀
美國Fluke Ti25/10/9紅外熱像儀
美國格雷沃夫 AS便攜式多功能空氣質...
日本NEW-COSMOS(新宇宙) XA-327id ...
盛奧華 6B-220N型COD/氨氮測定儀
俄羅斯泰克諾AC’TECHNO-AC...
盛奧華 DOS-200型臺式溶氧儀
德國伯托 LB2046便攜式αβ計數器
HACH哈希Sea-bird Scientific:Hydr...
美國華瑞 RAE PGM-2500四合一氣體檢...
日本共立 KEW 2009R 交/直流鉗形表
HACH哈希Polymetron 9582溶解氧分析儀
Tektronix泰克 5系列緊湊型MSO混合...
立豐世通 玻璃液體溫度計讀數裝置DS...
美國FLIR菲力爾 C5口袋熱像儀
在線客服
客服1